Контрольные вопросы и задания 14 ГДЗ Муравин 6 класс (Математика)
Решение #1

Рассмотрим вариант решения задания из учебника Муравин, Муравина 6 класс, Дрофа:
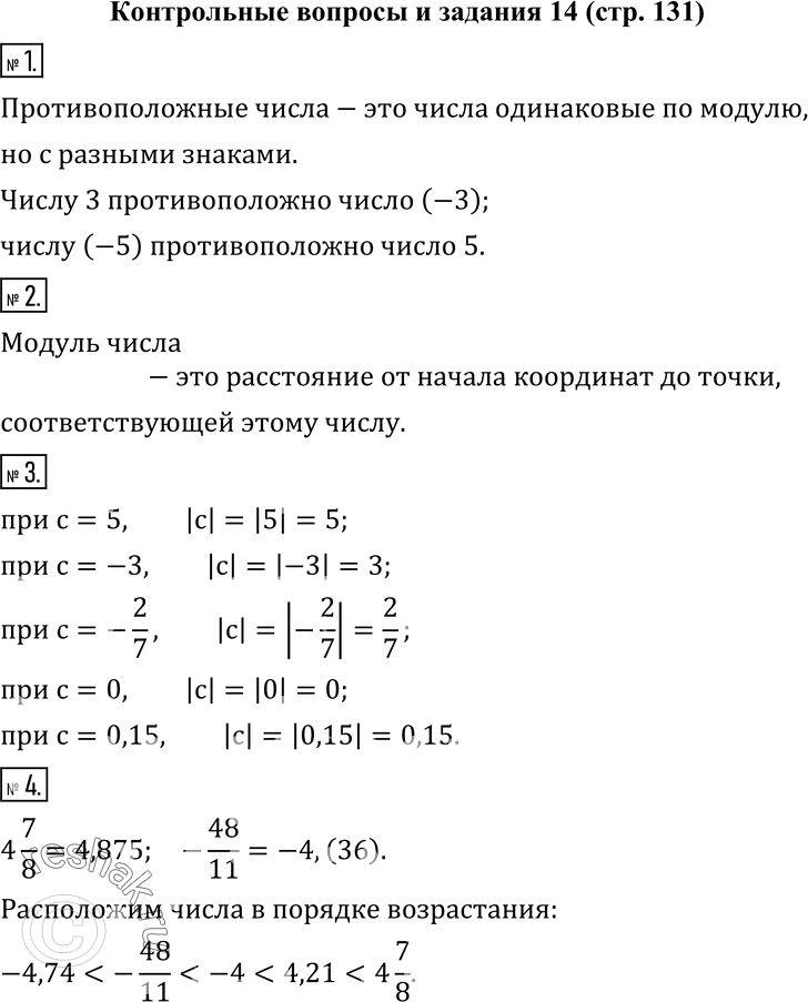
1. Какие числа называют противоположными? Назовите число, противоположное числу: 3; -5.
2. Что такое модуль числа?
3. Найдите |c|, если c равно: 5; -3; -2/7; 0; 0,15.
4. Расположите следующие числа в порядке возрастания:
-4,74; 4,21; 4 7/8; -48/11; -4.
*размещая тексты в комментариях ниже, вы автоматически соглашаетесь с пользовательским соглашением