Упр.16.31 ГДЗ Мордкович 9 класс (Алгебра)
Решение #1
Решение #2

Рассмотрим вариант решения задания из учебника Мордкович 9 класс, Мнемозина:
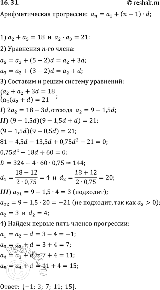
16.31. Сумма второго и пятого членов арифметической прогрессии равна 18, а произведение второго и третьего ее членов равно 21. Запишите первые пять членов этой прогрессии, если известно, что третий ее член — положительное число.
*размещая тексты в комментариях ниже, вы автоматически соглашаетесь с пользовательским соглашением