Упр.20.15 ГДЗ Мордкович 9 класс (Алгебра)
Решение #1
Решение #2

Рассмотрим вариант решения задания из учебника Мордкович 9 класс, Мнемозина:
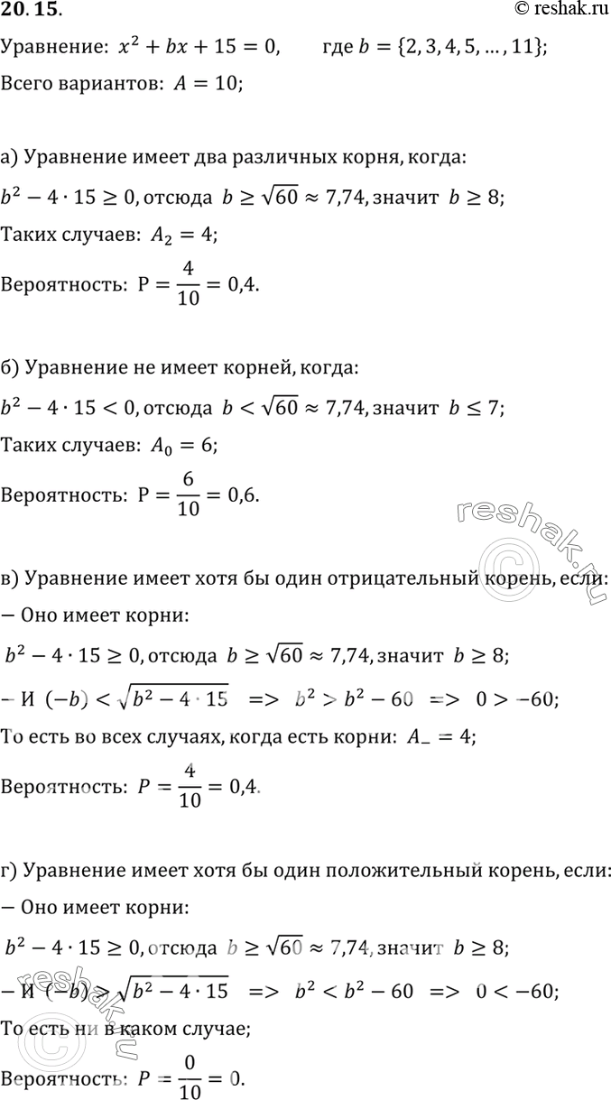
20.15. В квадратное уравнение х2 + bх+15 = 0 в качестве коэффициента b подставили некоторое натуральное число от 2 до 11. Найдите вероятность того, что у полученного квадратного уравнения:
а) будут два различных корня;
б) не будет корней;
в) будет хотя бы один отрицательный корень;
г) будет хотя бы один положительный корень.
*размещая тексты в комментариях ниже, вы автоматически соглашаетесь с пользовательским соглашением