Упр.20.7 ГДЗ Мордкович 9 класс (Алгебра)
Решение #1
Решение #2

Рассмотрим вариант решения задания из учебника Мордкович 9 класс, Мнемозина:
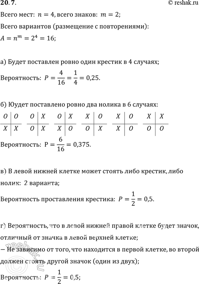
20.7. В каждую клетку таблички 2x2 случайным образом ставят крестик или нолик. Найдите вероятность того, что:
а) будет поставлен ровно один крестик;
б) будет поставлено ровно два нолика;
в) в левой нижней клетке будет стоять крестик;
г) в верхней левой и нижней правой клетках будут разные значки.
*размещая тексты в комментариях ниже, вы автоматически соглашаетесь с пользовательским соглашением