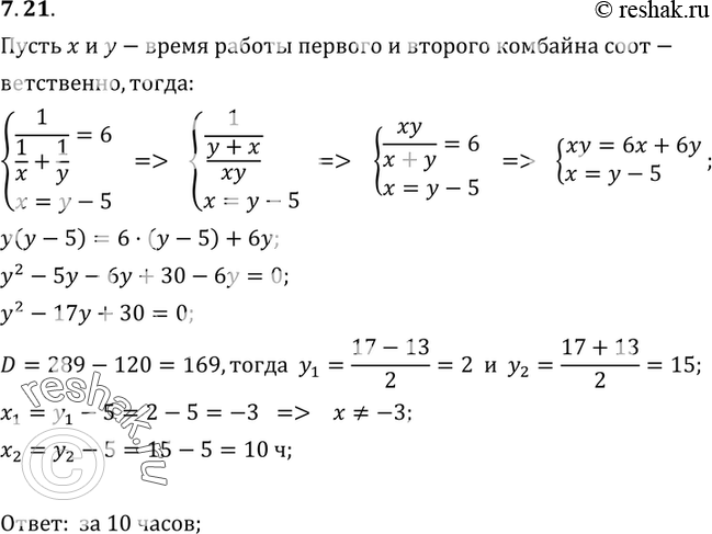
Упр.7.21 ГДЗ Мордкович 9 класс (Алгебра)
Решение #1

Рассмотрим вариант решения задания из учебника Мордкович 9 класс, Мнемозина:
7.21. Два комбайна, работая совместно, могут выполнить задание за 6 ч. Первый комбайн, работая один, может выполнить это задание на 5 ч скорее, чем второй комбайн. За сколько времени может выполнить задание первый комбайн, работая один?
*размещая тексты в комментариях ниже, вы автоматически соглашаетесь с пользовательским соглашением